解決方案丨2025年版《中國藥典》農藥殘留的測定
隨著公眾健康意識的增強和藥品安全標準的提升,對中藥材中農藥殘留的控制變得尤為關鍵。2025年版《中國藥典》農殘檢測相關通則公示稿,對農藥殘留量測定法進行了全面的修訂和更新,以確保藥材的安全性和有效性。文中梳理重要的修訂內容,并提供相應的解決方案。
一:公告修訂內容梳理
1、2341農藥殘留量測定法標準草案起草說明
1.1、 擬刪除原第一、二、三法。
1.2、禁用農藥殘留量測定法的完善。擬對現行標準中供試品溶液制備及凈化方法進行系統研究、完善、集成,并完成了交叉復核驗證。
1.3、收集具有代表性的市場樣品,擬新增針對具體農藥及藥材基質的檢測方法,并完成了交叉復核驗證。
1.4、擬新增中藥(百合、三七)品種中二硫代氨基甲酸鹽類農藥的檢測方法,并完成了交叉復核驗證。
注釋:以上內容摘抄自原公示文件
2、0212藥材和飲片檢定通則標準草案起草說明
2.1、 完善中藥中禁用農藥指標。歸納整理自2017年至今農業農村部發布的中藥中禁用農藥目錄,對其毒性、檢測方法、限量標準等進行匯總,更新藥典需增加的禁用農藥種類及限量。
2.2、 對GB 2763-2021及GB 2763.1-2022中涉及的10個中藥品種進行梳理、分類,制定了農藥最大殘留限量的轉化原則,并根據我國農業農村部以及聯合國糧農組織/世界衛生組織(FAO/WHO)的農藥殘留專家聯席會議JMPR制定的每日允許攝入量(ADI)為健康參考值,進行健康風險評估,擬將GB 2763-2021中涉及的10個中藥品種的農藥最大殘留限量轉化為《中國藥典》標準。
2.3、結合當前麥冬藥材中多效唑殘留情況、多效唑使用對麥冬質量影響、麥冬中多效唑殘留提取轉移率結果綜合考量,制定了麥冬中多效唑的限量標準。
注釋:以上內容摘抄自原公示文件
3、2341農藥殘留量測定法藥典標準草案公示稿內容
刪除原本的第一、第二、第三法,原第五法藥材及飲片(植物類)中禁用農藥多殘留測定法。
改為第一法并進行修訂,禁用農殘由原本的33種增加為47種,新增加第二法和第三法。

4、藥材及飲片(植物類)禁用農藥相關通則修訂內容梳理
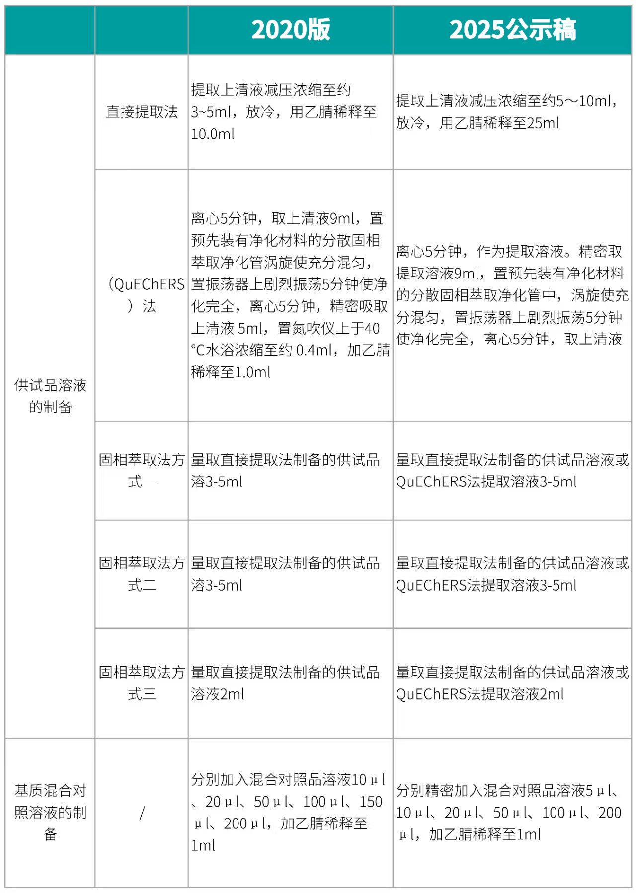
4.1、溶液制備

4.2、檢測化合物、報告限

4.3、檢測條件以及測定法

5、相關藥材及飲片品種中農藥多殘留相關內容梳理
5.1、溶液制備

5.2、測化合物、報告限

5.3、檢測條件以及測定法:與第一法條件一樣

二:解決方案
